OCUPF
UML 2.0 Certification - Fundamental Exam Preparation Training Materials
Copyright Notice
Copyright © 2004-2026 by NobleProg Limited All rights reserved.
This publication is protected by copyright, and permission must be obtained from the publisher prior to any prohibited reproduction, storage in a retrieval system, or transmission in any form or by any means, electronic, mechanical, photocopying, recording, or likewise.
Unified Modeling Language
History of UML ⌘
UML was developed by Grady Booch, Ivar Jacobson and James Rumbaugh (The Three Amigos)
UML versions⌘
- 0.8 Booch & Rumbaugh 1995
- 0.9 The Three Amigos 1996
- 1.1 OMG 1997
- 1.2-1.5 OMG refinements 1998-2003
- 2.0 OMG major review and redesign 2003-2005
- 2.1.1, 2.1.2 OMG 2007
- 2.2 OMG 2009
- 2.3 OMG 2010
- 2.4.1 OMG 2011
- 2.5 OMG 2012 "In process" (beta) version
Overview ⌘
- OMG Standard
- The Unified Modeling Language (UML)
- Data modeling, business modeling (work flows), object modeling, and component modeling
- UML aims to be a standard modeling language which can model concurrent and distributed systems
- UML is a de-facto industry standard
- UML models may be automatically transformed to other representations (e.g. Java, PHP)
- UML is extensible, through profiles, stereotypes and tagged values
- A lot of other languages are based on UML (SysML, SoaML)
- Usually default language for a lot of architecture frameworks (MoDAF, DoDAF, NAF)
UML Specification ⌘
- Infrastructure - core metamodel on which the Superstructure is based
- Superstructure - notation and semantics for diagrams and their model elements
- Object Constraint Language (OCL)
- UML Diagram Interchange
UML Features⌘
- Does not define method (see Unified Process)
- UML defines both:
- UML model (contains documentation and all relations)
- UML diagrams (partial graphic representation of a system's model)
- UML can model both views of the system:
- Static (structural)
- Dynamic (behavioral)
- Contains 14 different diagrams
UML Diagrams ⌘
Structure diagrams⌘
Structure diagrams represent the structure, they are used extensively in documenting the software architecture of software systems.
Class diagram⌘
Describes the structure of a system by showing the system's classes, their attributes, and the relationships among the classes.
Other structure diagrams⌘
- Component diagram: describes how a software system is split up into components and shows the dependencies among these components.
- Composite structure diagram: describes the internal structure of a classifier and the collaborations that this structure makes possible.
- Deployment diagram: describes the hardware used in system implementations and the execution environments and artifacts deployed on the hardware.
- Object diagram: shows a complete or partial view of the structure of an example modeled system at a specific time.
- Package diagram: describes how a system is split up into logical groupings by showing the dependencies among these groupings.
- Profile diagram: operates at the metamodel level to show stereotypes as classes with the <<stereotype>> stereotype, and profiles as packages with the <<profile>> stereotype.
Behavior diagrams⌘
Behavior diagrams illustrate the behavior of a system, they are used extensively to describe the functionality of software systems.
Activity diagram⌘
Describes the business and operational step-by-step workflows of components in a system.
Use Case diagram⌘
Describes the functionality provided by a system in terms of actors, their goals represented as use cases, and any dependencies among those use cases.
State machine diagram⌘
Describes the states and state transitions of the system.
Interaction diagrams⌘
Interaction diagrams, a subset of behavior diagrams, emphasize the flow of control and data among the things in the system being modeled:
Sequence diagram⌘
Shows how objects communicate with each other in terms of a sequence of messages. Also indicates the lifespans of objects relative to those messages.
Other Interaction diagrams⌘
- Communication diagram: shows the interactions between objects or parts in terms of sequenced messages.
- Interaction overview diagram: provides an overview in which the nodes represent communication diagrams.
- Timing diagrams: a specific type of interaction diagram where the focus is on timing constraints.
UML 2 Metamodel⌘
- UML is a language
- UML metamodel is a class model which describes UML
- UML is defined in UML!
- Just as English is described in English in dictionaries
UML 2 Metamodel Exercise ⌘
UML 2 Specification - how to read?⌘
Demonstration: How to read UML 2 Specification?
This material is OUTDATED!PLEASE GO AND SEE OCUP 2 CERTIFICATION SLIDE Category:OCUP2
Object Management Group⌘
The Object Management Group (OMG) is an international, open membership, not-for-profit computer industry standards consortium.
The most important OMG standards:
- UML (Unified Modeling Language)
- BPMN (Business Process Model and Notation)
- SysML (Systems Modeling Language)
OMG Certified UML Professional (OCUP)⌘
- certification program based on UML 2
- 3 levels (FUNDAMENTAL, INTERMEDIATE, ADVANCED)
- if you want to obtain a higher certificate you have to pass the lower test level
OCUP FUNDAMENTAL⌘
- The OCUP Fundamental Examination covers the most commonly used UML elements.
- Familiarity with these elements allows a user to read, interpret, construct and work with simple UML models
- To obtain the certificate, you have to take a computer-based test.
Exam Information⌘
Exam Number: ................. OMG-OCUP-100 Duration: .................... 90 minutes (80 multiple choice questions) Minimum Passing Score: ....... 46 Exam Fee: .................... US$200 (or equivalent in local currency) Prerequisite: ................ None
- Practical UML knowledge is not enough!
- OCUP examines UML exclusively as a language.
COVERAGE TABLE⌘
Class Diagrams (Basic) ......... 30%
Activity diagrams (Basic) ...... 20%
Interaction Diagrams (Basic) ... 20%
Use Case Diagrams (Basic) ...... 20%
Miscellaneous basic notions .... 10%
Fundamental Exam Information and Coverage Map⌘
http://www.omg.org/uml-certification/Fundamental.htm
OMG Certified UML Professional Overview
http://www.omg.org/uml-certification/index.htm
The Current Official UML Specification ⌘
Superstructure specification
http://www.omg.org/spec/UML/2.4.1/
OMG Certified Professionals Directory⌘
http://www.omg.org/cgi-bin/searchcert.cgi
Pearson VUE⌘
- The OCUP examinations are offered worldwide in English at Pearson VUE testing centers.
- The test room is monitored electronically by video, or personally by a test assistant.
- At the end of the test, the candidates can see their results on their screens.
- Candidates will be given a printout of their test results by the test center.
- Successful candidates will receive a colored official certificate by mail several weeks later.
Notation Basics⌘
Diagram frame⌘
- Consist of a rectangle containing a header
- The header contains the diagram type (optional), name and parameter (optional)
Data type⌘
A data type is a type whose instances are identified only by their value - two instances with the same value are indistinguishable.
A DataType may contain attributes to support the modeling of structured data types.
PrimitiveType⌘
A primitive type defines a predefined data type, without any relevant substructure.
Four instances of primitive type:
- Boolean (true, false)
- Integer (..., -1, 0, 1, ...) symbol for infinity - *
- UnlimitedNatural (0, 1, 2, ...)
- String
Enumeration⌘
An enumeration is a data type whose values are enumerated in the model as enumeration literals.
Stereotype⌘
- Formal extensions to existing model elements
- They do not introduce new elements
- They add semantics to existing model elements
- Elements can have multiple stereotypes
- Stereotype name goes above or before element name enclosed in «»
- special character not a pair of < or >
- Graphical symbols can be used to replace «»
- List of standard UML stereotypes: UML 2 Spec, Annex C: Standard Stereotypes
Questions⌘
- Which data types are known in UML and what are they called?
- What information is shown in a diagram header?
- What is a stereotype? Does it define a new element?
Behavior Basics⌘
- In UML the description of behavior refers to the behavior of a classifier:
- flows,
- time dependencies
- state changes
- processing of events, ...
- It describes the sequence of state changes of an instance of a classifier.
Four variants of behavioral descriptions:
- State machines
- Activities and actions
- Interactions
- Use cases
Activity Diagram⌘
- describe the workflow behavior of a system
- this diagram focuses on flows
Activity, Action⌘
Activity
- describes a sequence of actions based on control models and object flow models
- contains edges and activity nodes (e.g. actions)
- represented by a rectangle with rounded corners
Action
- represents a single step within an activity, that is, one that is not further decomposed within the activity.
Activity ⌘
Activity contains nodes and edges.
Activity Node ⌘
Subtypes of Activity Node
Activity Edge⌘
- The edges of an activity
- Denoted by a straight line with an open arrowhead
Control Flow⌘
- A control flow is an edge that starts an activity node after the previous one is finished
Object Flow⌘
- An object flow is an activity edge that can have objects or data passing along it
Objects⌘
- Incoming or outgoing objects are parameters
- Placed (as rectangles) on the border
- Or as small rectangle, called a pin (input or output)
Token⌘
- The semantics of an activity is based on a token flow
- Control tokens and object tokens flow between nodes over edges
Activity Example⌘
Initial Node⌘
- It has outgoing edges but no incoming edges
- An activity may have more than one initial node
- Each generates a concurrent flow
- An initial node can have more than one outgoing edge
- Semantics: a control token at each outgoing edge
- Activity diagrams do not have to have initial nodes
- Notation: a filled circle
Final Node⌘
- An activity may have more than one activity final node
- The first one reached stops all flows in the activity
- Regardless of the number of tokens in activity
- At least one incoming edge and no outgoing edges
- If several incoming edges only one must carry a token
- Activity diagrams do not have to have final nodes
- Notation: a filled circle with an outer ring
Decision⌘
- is a control node that chooses between outgoing flows
- One incoming edge and several outgoing edges
- When a token is supplied guards on outgoing edges are evaluated
- Token goes to first true outgoing
- Notation: a rhombus
Decision Input⌘
- A decision can also define a behavior
- Every token passed over the incoming edge is passed to the behavior before guards evaluated
- Result of the calculation accessed by the guards
- Calculation doesn't need to be repeated for each guard
- Notation: a note symbol with keyword «decisionInput»
Decision Input Flow⌘
- An additional edge incoming to the decision node that provides a decision input value.
- Is a type of ObjectFlow.
Merge⌘
- A merge node is a control node that brings together multiple alternate flows
- It is not used to synchronize concurrent flows
- Several incoming edges, one outgoing edge
- Nothing calculated, nothing expected
- Notation: an empty rhombus
Fork, Join⌘
- Fork – one incoming edge and multiple outgoing edges
- Join – multiple incoming edges and one outgoing edge
Implicit splitting⌘
Once action A terminates
- a control token is available at both outgoing edges
- actions B and C start concurrently
Implicit synchronization⌘
Action F doesn't start until tokens are available at both incoming edges - actions D and E have to terminate
Implicit split/synchronization - object flow 1⌘
AND semantics for object flows
- Once action A terminates it provides two object nodes
- Action F doesn't start until object tokens are available at both incoming edges - actions D and E have to terminate
Implicit split/synchronization - object flow 2⌘
OR semantics for object flows
- Once action A terminates it provides a single object
- Which edge the object will select is undefined
- Action F receives an object from both D and E
- It would be called twice
Questions⌘
- What does an action represent?
- What are pins?
- What kinds of edge are there?
- What kinds of activity node are there?
- At which outgoing edges are tokens made available when an action terminates
- When does the OR semantics apply to object flow?
- How many incoming edges can an initial node have?
- What do several edges outgoing from one initial node signify?
Use Case Basics⌘
- Use cases are used to model the requirements of a system (what a system is supposed to do)
- The key concepts associated with use cases are actors, use cases, and the subject.
Use Case Diagram⌘
- describes the relationships among a set of use cases and the actors participating in these use cases
- it does NOT describe behavior or flows (WHO and WHAT, not HOW)
Actor⌘
- a role played by an external entity - a user or any other system that interacts with the subject
- may represent roles played by human users, external hardware, or other subjects
- Notation: "stick man" icon (with the name above or below) or rectangle
Relationships Between Actors⌘
- Generalization
- Specialization
UseCase⌘
- the specification of a set of actions performed by a system and produce a result
- a complete set of actions that perform a function for a particular actor
- Notation: an ellipse (with the name inside or below) or rectangle with stereotype
Subject⌘
- a system (subject) is a box containing use cases
- defines boundaries and responsibilities
- actors are always external to a system
Relationships Between Actors and Use Cases⌘
- an association expresses a communication path between the actor and the use case
- directed association from the active to the passive element (who initiated the communication)
- association with multiplicity like 0..*, 2..*, *, etc
- at the actor end - more than one actor instance is involved in initiating the use case
- at the use case end - an actor can be involved in multiple use cases of that type
Relationships Between Use Cases⌘
Three types of relationship:
- «include»
- «extend»
- generalization
Include⌘
- defines that a use case contains the behavior defined in another use case, behavior of the included use case is inserted into the behavior of the including use case
- included use case is not optional, and is always required
- include relationship is intended to be used when there are common parts of the behavior of two or more use cases
- this common part is then extracted to a separate use case, to be included by all the base use cases having this part in common
Include Example⌘
- basic flow of events is incomplete without the inclusion
Extend⌘
- a relationship from an extending use case to an extended use case
- specifies how and when the behavior defined in the extending use case can be inserted into the extended use case
- the extension takes place at extension point
- basic flow of events should still is complete
Extension Point⌘
Generalization⌘
- the specific use case inherits the features of the more general use case
Abstract Use Case⌘
- does not provide a complete declaration and can typically not be instantiated
- is intended to be used by other use cases, e.g., as a target of generalization relationship
- the name of an abstract Use Case is shown in italics
Use Case Diagram Example⌘
Questions
- Which use case could be abstract?
- Which actors are passive?
- Are dashed arrows (1, 2, 3) include or extend relationships?
- Which use case needs to have an extension point?
Questions⌘
- What is the difference between an actor and a user?
Class Basics⌘
Described in the metamodel Kernel package Classes::Kernel.
Most elements of the root model are abstract and are not represented in UML diagrams.
Element⌘
Metaclass Element
- An element is a constituent of a model.
- All elements are subclasses of Element
- Element can own other elements
- No notation for Element - it is abstract
Relationship ⌘
Relationship class
- Used to interconnect elements
- No notation for Relationship as it is abstract
Directed Relationship ⌘
DirectedRelationship class
- a specialization of a relationship
- source elements want something - a client
- target element offers something - a supplier
Comment⌘
- a textual annotation that can be attached to an element
- may contain information that is useful to a modeler
- can be attached to more than one element
Constraint⌘
- condition or restriction related to an element
- it must always be true
- can be in formal (OCL) or human language
- syntax:
{ [name :] boolean expression }
Classifier⌘
- an abstract base class
- describes a set of instances that have features in common
- Examples of Classifiers:
- Use Case
- Class
Feature⌘
- declares a behavioral or structural characteristic of instances of classifiers
- structural feature describes a structure of an instance of a classifier (e.g. property)
- behavioral feature specifies an aspect of the behavior of classifier's instances (e.g. operation)
Property⌘
- a special structural feature that if it belongs to a class, is an attribute
- represents a declared state of one or more instances
Operation⌘
- a behavioral feature of a classifier, which specifies name, type, parameters, and constraints
- can have preconditions and postconditions
- can have a type (the type of the return parameter)
- example:
+ createWindow (location: Coordinates): Window
Class⌘
- describes a set of objects that share the same specifications of features (attributes and operations)
- is a special classifier
- an object is an instance of a class
Generalization⌘
- relationship between a more general classifier and a more specific classifier
- each instance of the specific classifier is also an indirect instance of the general classifier
- the specific classifier inherits the features of the more general classifier
Generalization Example⌘
Association⌘
- specifies a relationship between instances
- describes a set of tuples whose values refer to typed instances
- declares that there can be links between instances of the associated types
Multiplicity⌘
- specifies how many objects of the opposite class an object can be associated with
- is a range of the minimum and maximum values
- syntax: number or min..max
| Multiplicity | Notation |
|---|---|
| zero | 0 or 0..0 |
| exactly one | 1 |
| zero or one | 0..1 |
| zero or more | 0..* or * |
| one or more | 1..* |
Multiplicity example⌘
Multiplicity - order and uniqueness⌘
- Multiplicity defines a specification of order and uniqueness of the collection elements.
- This option can specify whether the values should be unique and/or ordered.
- ordered: the collection of values is sequentially ordered (default: not ordered)
- unique: each value in the collection of values must be unique (default: is unique)
Property = End or Attribute⌘
Navigability⌘
- specifies whether one object can be accessed directly from another
Aggregation⌘
- shows how something (whole) is composed of parts
- parts can exist separately - can be shared
- precise semantics of aggregation varies by application area and modeler :)
Composition⌘
- a strict form of aggregation
- the whole is the owner of its parts
- parts can not be shared
- the existence of its parts depends on the whole
Aggregation / Composition Example⌘
N-ary association⌘
- if an association has more than two end points (here: ternary association)
- Notation: a rhombus is used as a connection point
Dependency ⌘
- a relationship that signifies that a model element(s) requires other model element(s) for their specification or implementation
- the complete semantics of the depending elements is dependent on the definition of the supplier element(s)
- the modification of the supplier may impact the client model elements
- the semantics of the client is not complete without the supplier
- the type of dependency can be specified by using a keyword or stereotype
Abstraction⌘
- a special dependency relationship between model elements that represent the same concept at different levels of abstraction or from different viewpoints
Permit⌘
- the dependent element is permitted to use private content of this independent element
Substitute⌘
- instances of the independent element can be substituted by instances of the dependent element at runtime
- runtime substitutability that is not based on specialization
Usage⌘
- a relationship in which one element requires another element(s) for its full implementation
- is limited to the implementation and it doesn’t apply to the specification (dependency do apply)
Interface⌘
- is a kind of classifier that represents a declaration of a set of coherent public features and obligations
- an interface specifies a contract; any instance of a classifier that realizes the interface must satisfy that contract
- it is just declaration - so it is not instantiable
Provided Interface⌘
- an interface realized by a classifier is its provided interface
- represent the obligations that instances of that classifier have to satisfy
Required Interface⌘
- specify services that a classifier needs in order to perform its function
Interface Example⌘
Named Element⌘
- represents an element that may have a name and a visibility
| Visibility Kind | Notation |
|---|---|
| public | + |
| private | - |
| protected | # |
| package | ~ |
Namespace⌘
- named element that can own other named elements
- each named element may be owned by at most one namespace
- provides a container for named elements
- all the members of a namespace are distinguishable within it
Package⌘
- used to group elements, and provides a namespace for the grouped elements
- qualified name:
package name::element name
Package Import, Access⌘
A package import is defined as a directed relationship that identifies a package whose members are to be imported by a namespace.
Two types:
- «import» for a public package import
- transitive: if A imports B and B imports C then A indirectly imports C
- «access» for a private package import
- intransitive
Package Import Example⌘
- elements in Types are imported to ShoppingCart, and then further imported to WebShop
- elements of Auxiliary are only accessed from ShoppingCart, and cannot be referenced from WebShop
Instance ⌘
- is a concrete instance in the modeled system
- instance = object
Interaction⌘
- An interaction is a unit of behavior that focuses on the visible exchange of information between participants (limited in time).
- 4 interaction diagrams in UML 2.0:
- Sequence diagrams - sequence in which messages are exchanged (OCUP Fundamental)
- Communication diagrams - relationship between the participants
- Timing diagrams - state changes of the participants relative to the time
- Interaction overview diagrams - order of interactions in an activity-like notation
Sequence Diagram⌘
- Participants are represented by a rectangle and a dashed line (lifeline)
- Messages are represented by arrows between lifelines
- Time runs from top to bottom
- The entire diagram represents one interaction
Connectable Element⌘
Connectable Element
- a set of instances
- can be considered as objects of the specified type
- lifelines (participants) represent connectable elements
The header of a lifeline can also show the keyword self.
In this case, the lifeline represents an instance of the classifier to which the interaction belongs.
Selector⌘
- If the ConnectableElement is multivalued (i.e, has a multiplicity > 1), then the Lifeline may have an expression (the "selector").
- Selector specifies which particular part is represented by this Lifeline.
- If the selector is omitted, this means that an arbitrary representative of the multivalued ConnectableElement is chosen.
Execution Specification (Execution Occurrence)⌘
- Specification of the execution of a unit of behavior within the lifeline.
- Sending and receiving messages determine start and end of execution specification.
Message⌘
Message Types⌘
- Synchronous message (filled arrowhead):
- caller waits until called behavior terminates
- reply message represented by dashed line with open arrowhead
- Asynchronous message (open arrowhead):
- caller doesn't wait but continues after call, no reply
- Found message (open arrowhead originating from a filled circle):
- receiver known, sender not known
- Lost message (open arrowhead pointing to a filled circle)
- sender known, receiver not known
- Create message (dashed line with open arrowhead pointing to header of lifeline):
- new lifeline is created at this point in the diagram
- Delete message (open arrowhead):
- object destruction, stop (destruction of an object is represented by a cross on the lifeline)
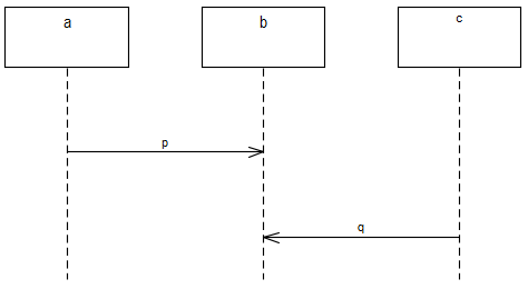
Event Occurrences⌘
- send event is denoted by an exclamation mark (!p)
- receive event is denoted by question mark (?p)
- A valid sequence for the interaction: < !p, ?p, !q, ?q >
- It's not the only valid sequence!
Event Occurrences valid trace⌘
Event Occurrences Rule⌘
- Send event before receive event
- The order of events along one lifeline is relevant.
- The position of one event relative to an event on another lifeline is insignificant.
Event Occurrences Example⌘
General Ordering⌘
- relationship between two events (on different lifelines)
- one event must occur before the other in a valid trace
- Notation: a dotted line between a centre filled triangle - Triangle points to later event
Other Interaction Diagrams⌘
- Communication Diagram
- Timing Diagram
- Interaction Overview Diagram
Communication Diagram⌘
Timing Diagram⌘
Interaction Overview Diagram⌘
Questions⌘
- What is an interaction?
- What does a lifeline represent?
- What is an execution occurrence?
- What types of message are there?
- How is the semantics of an interaction defined?

























































































